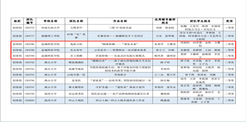
10月21日,由中国贸促会商业行业委员会、中国国际商会商业行业商会和中国商业经济学会共同主办的2023年全国高校商业精英挑战赛(创新创业竞赛创业计划赛道)全国总决赛落下帷幕,全国30余个省、直辖市、自治区的300余所高校近万余名师生共同参与。竞赛分为创业组和创客组,学生以团队为单位参赛,采用创新创业方案线上陈述和答辩赛的形式进行。经过激烈地角逐,我校商学院3支队伍荣获国赛二等奖、4支队伍荣获国赛三等奖。
创新创业竞赛自2013年起已连续举办十一届,旨在推动行业和高校创新创业发展,促进创新创业综合素质人才培养。根据2023年3月由中国高等教育学会高校竞赛评估与管理体系研究工作组发布的《全国普通高校大学生竞赛分析报告》竞赛目录,全国高校商业精英挑战赛创新创业竞赛再次纳入学科竞赛A类排行榜。


作者:张天明 审核:殷凤春